
Projects

Lego Project

Car Project
Digital Thread Project
Digital Portfolio Requirements
Assignment 1 – Syllabus
Assignment 2 – Plane Identification

Assignment 3 – Course Questionnaire

Assignment 4 – Introduction to Aras
Assignment 5- CV5: Environment Settings & Start Part (5 min)

Assignment 6 – Naming Features in the Specification Tree (15 min)

Assignment 7 – CV5: Constrain 2D Sketch (15 min)

Assignment 08 – CV5: Create 2D Sketch (30 min)

Assignment 09: – NX11: Environment Settings & Start Part (10 min)

Assignment 10 – NX: Naming Features in the Part Navigator (5 min)

Assignment 11 – NX: Constrain 2D Sketch (10 min)

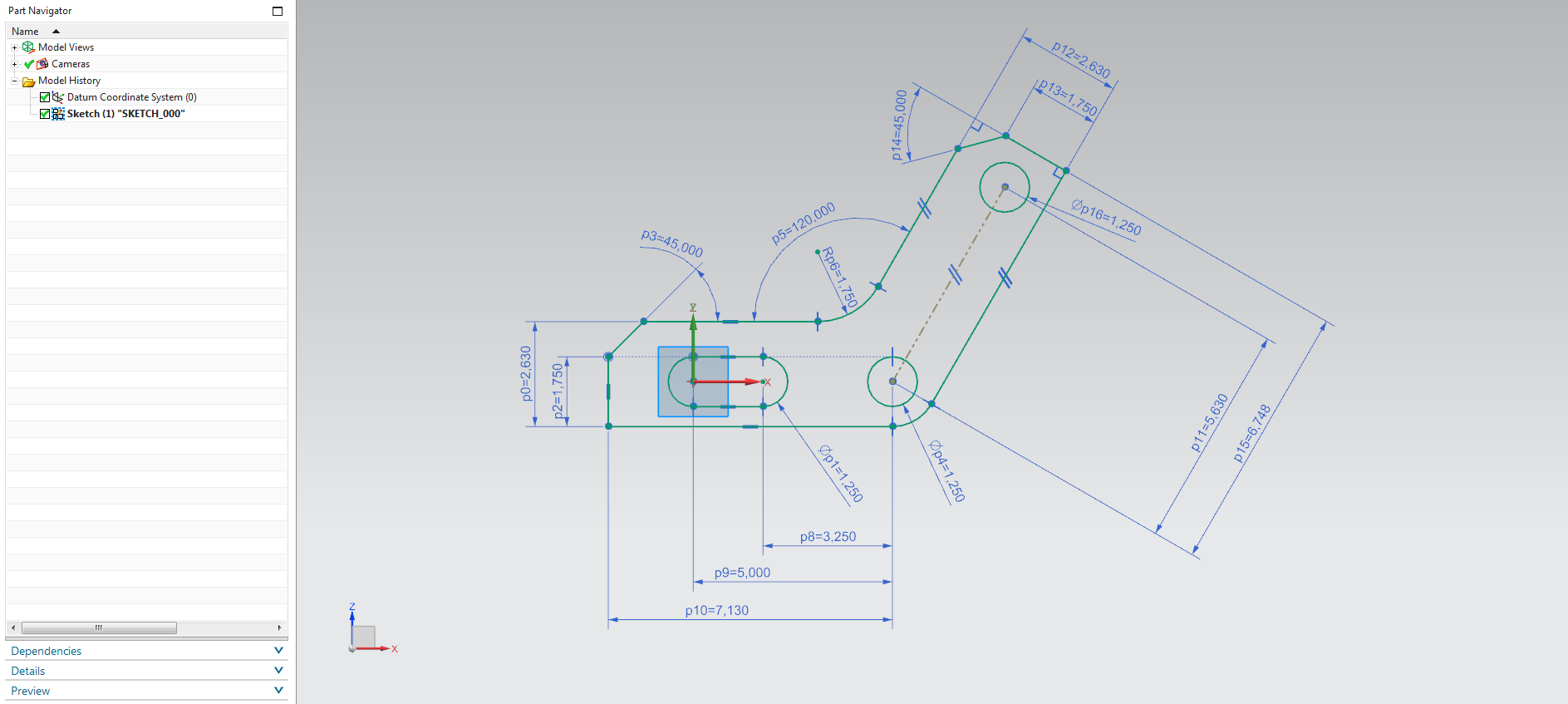
Assignment 12 – NX: Create 2D Sketch (1 hr)

Assignment 13 – Sketch Primitives
Assignment 14 – Sketch Orthographic & Isometric
Assignment 15 – Sketch Orthographic & Isometric
Assignment 16- NX: Primitive Train (1 hr)

Assignment 17 – CV5: Primitive Train (45 min)

Assignment 18 – Unique Primitive Design (30 min)

Assignment 19 – CV5: Positive Cylinder Holder (45 min)

Assignment 20 – Model Cutoff in NX (1 hr)

Assignment 21 – Hand Sketch: Cutoff Model

Assignment 22 – CV5: Building Brick (15 min)

Assignment 23 – CV5: Building Brick Design Table & Catalog (20 min)
Assignment 24: NX Lego (15 min)

Assignment 25 – CV5: BRACKET (30 min)

Assignment 26 – Hand Sketching (BRACKET)
Assignment 27 – Brick (Lego) Concept Sketch

Assignment 28 – CV5: Assembly (Product) Design – Bottom Up (10 min)

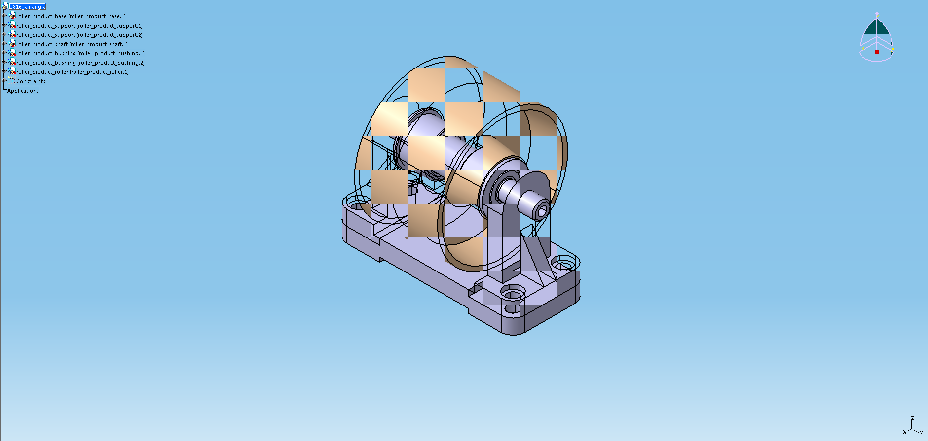
Assignment 29 – NX: Assembly Design (20 min)

Assignment 30 – CV5: T3 Assembly (90 min)

Assignment 31 – NX: T3 Assembly (90 min)

Assignment 32 – CV5: DMU Fitting Simulation – Tiger I Product (2 hrs)
Assignment 33 – CV5: Kinematics Simulation (30 min)
Assignment 34 – NX: Wave Geometry (Top Down) (1 hr)

Assignment 35 – CV5: Design in Context (Top Down) (1 hr)

Assignment 36 – CV5: Car Project Skeleton Model (20 min)

Assignment 37 – CV5: Sweeps (Paper Clip) (10 min)

Assignment 38 – CV5: Multi-Section Lofts (Bottle) (30 min)

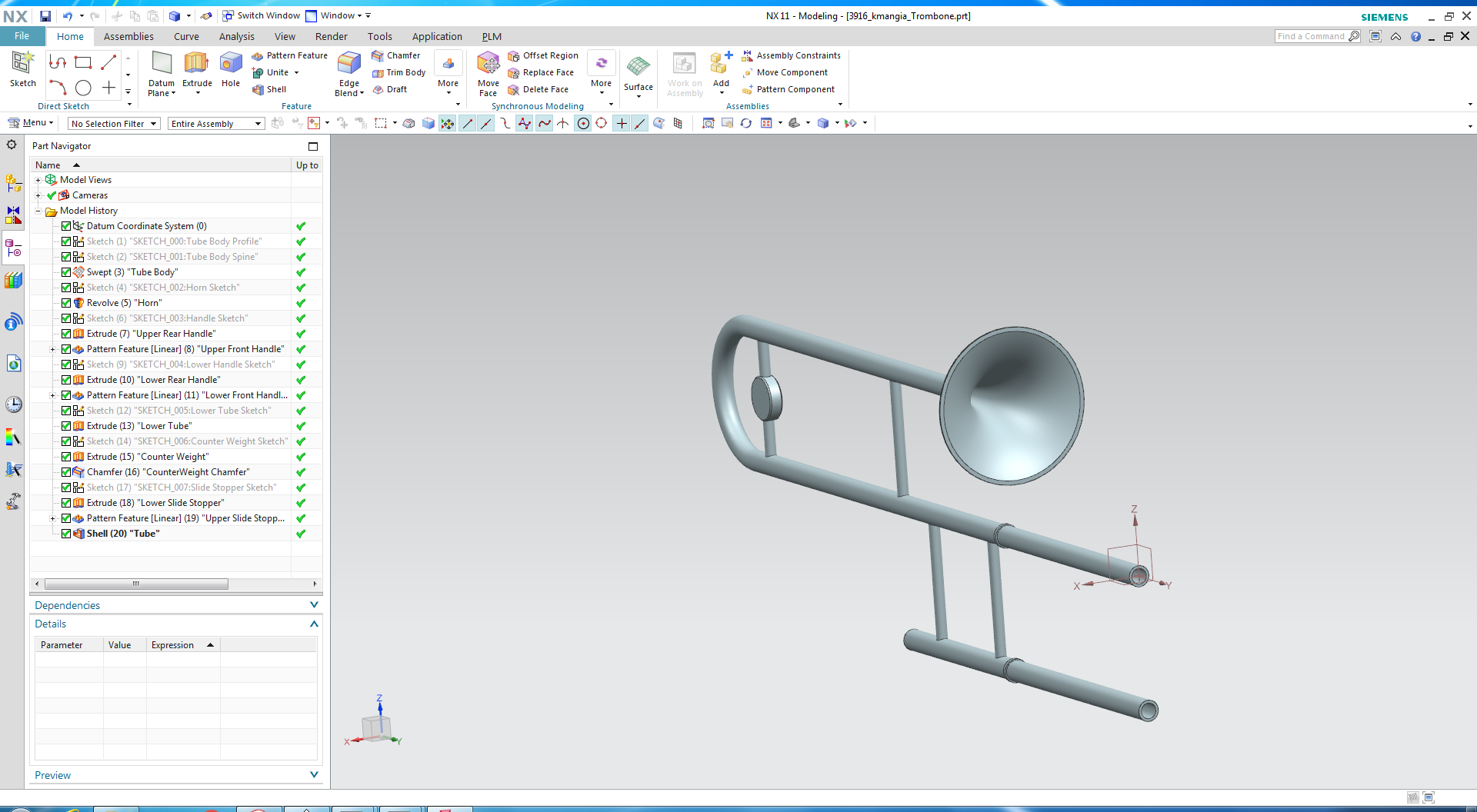
Assignment 39 – NX: Surface Design (Trombone) (45 min)

Assignment 41 – CV5: Sketch Tracer/NURBS
In Progress…
Assignment 43 – Submit Resume
Assignment 44 – Online Profile (LinkedIn)
Assignment 45: Final Project Phase 2 – Manufacturing – 3D Printing

Assignment 46: Final Project Phase 2 – Manufacturing – Laser Cutting

Assignment 48 – End of course survey





































